
01 市場背景
隨著科技水平的快速發展,5G時代來臨,汽車的自動駕駛功能已經越來越廣泛地被運用在實際生活中。
激光雷達以其具備高精度和高適用性、高環境感知力作為自動駕駛和高級駕駛輔助系統的核心硬件之一,也迎來了發展新機遇。據相關數據顯示,激光雷達整體市場正在迎來高速發展,預計2023年全球搭載激光雷達的車輛就將突破30萬臺,2025年全球市場規模將達到135.4億美元(約合870億元人民幣),前景十分可期。

激光雷達“點云”圖
資料來源:搜狐汽車,長江證券研究所
02 激光雷達光電組件
激光雷達主要包括激光發射、掃描系統、激光接收和信息處理四大系統。激光發射和激光接收是激光雷達的光電組件部分。
其中發射模塊中的激光器發出脈沖激光,通過光束控制器、發射光學系統,將激光照射至目標物體,常見的激光發射器包括邊發射激光器(Edge Emitting Laser,EEL)、垂直腔面發射激光器(Vertical Cavity Surface Emitting Laser,VCSEL)。
而接收系統將目標物體反射回來的激光轉化為接收信號,主要包括雪崩二極管(Avalanche Photo-Diode,APD)、單光子雪崩二極管(Single Photon Avalanche Diode,SPAD)、硅光電倍增管(Silicon photomultiplier,SiPM)。

激光雷達結構拆分
資料來源:麥姆斯,長江證券研究所

808nm VCSEL Diodes(2-10W)_
新亮光子(brightphoton.cn)

雪崩二極管(APD)_
光傳感器_濱松(hamamatsu.com.cn)
03 車規AEC-Q可靠性的要求
基于激光雷達在汽車中的應用場景和汽車自身的高可靠性要求,激光雷達及其組件要進入車用供應鏈,必須通過嚴苛的可靠性驗證。
AEC-Q102是公認、通用的光電半導體國際可靠性驗證標準,可為相關產品提供全面詳盡的驗證方案。
中國是全球最大的新能源汽車市場,新能源汽車產品力的不斷提升,促使產業供應鏈不斷重塑優化,給國內的激光雷達產業帶來了新的機遇。而激光雷達的核心光電部件(激光器、探測器)的車規驗證是證明質量與可靠性的重要手段。
AEC-Q102驗證可有效解決國產元器件不敢用、怎么用的問題,幫助其扎根車規供應鏈。
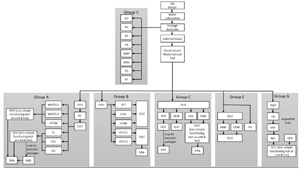
AEC-Q102中對激光雷達組件的可靠性要求主要分為環境應力加速試驗、加速壽命模擬試驗、封裝完整性測試、電氣特性驗證試驗、腔封裝完整性驗證試驗。試驗要求零失效,且只有通過相對應的標準規定的全部測試項目,供應商才能聲稱該產品通過了相應的AEC-Q認證。

AEC-Q102流程圖
來源:AEC-Q102 Rev A標準
04 技術難點
近年來激光雷達光電組件廠商在國內市場逐漸涌現,元器件的制造技術和結構設計不斷更新,給元器件驗證技術手段的帶來了新要求。
當前對于激光雷達組件的AEC-Q102中環境應力和壽命試驗,主要存在批次或批量性驗證一致性、施加應力過程監控、應力條件達不到標準或器件故障模型的要求、標準條款適用性解讀等問題。例如VCSEL的短脈沖加電試驗、APD光照下HTRB、應力后功能驗證問題。
廣電計量是國內第一家完成激光發射器、探測器全套AEC-Q102車規認證的第三方檢測機構,具備APD、VCSEL、PLD等批次性驗證試驗能力,能實現對APD等器件全過程雪崩電流的監控以及光照下的HTRB試驗能力。在人才隊伍上,形成以博士、專家為核心的車規驗證團隊,具備國內最權威的車規標準解讀能力和試驗能力,能夠提供一站式車規認證方案。




















































